与传统水产养殖相比,循环水养殖的方式环境污染较小、节水且具有高生物安全性,因此,在过去几年中越来越受欢迎。循环水养殖系统(recirculatingaquaculturesystem,RAS)一般由一个储水单元、一系列并联的培养池、连接的处理单元(过滤单元、生物处理单元和消毒单元)组成,是通过水处理技术去除养殖废水中残留的饲料、无机物和有机物后再用于养殖用水的过程。该养殖模式为封闭系统,养殖水体在整个水产养殖过程中都在设施中处理和重复使用。循环水水产养殖在淡水和海洋动物的养殖中都有不同的应用。与传统水产养殖相比,使用机械和生物过滤器处理可减少90%~99%的用水量,因此RAS的水循环利用技术使得对环境的影响小。
尽管循环水养殖有较多优势,但其并不能消除水产养殖的普遍问题,例如,一些集约型水产养殖系统经常依靠密集施用抗生素来提高养殖性能,抑制细菌性鱼类病原体的生长。抗生素在高密度水产养殖系统中的使用导致抗微生物药物耐药性(antimicrobialresistance,AMR)在水生环境中的传播。由于过度使用抗生素,在水产养殖过程中,AMR的检出率很高。抗生素抗性基因(antibioticresistancegenes,ARGs)可以通过水平基因转移(HGT)在细菌群体中快速传播。水产养殖水体中已检测出主要为磺胺类、四环素类、喹诺酮类和大环内酯类抗性基因。XIONG等在广东多个养殖池塘中检测的ARGs的相对丰度高达2.8×10−2。GAO等在我国多个海水养殖区中检测出以bacA为主的大量ARGs,且海水沉积物分离出的细菌均有多耐药性。因此,很多研究表明研究者们对水产养殖系统成为环境中ARGs库的担忧日益加深。
近年来,人们对不使用兽药和抗生素条件下生产有机食品的需求迅速增长。然而,即使不使用抗生素的水产养殖生产也不会使所有的AMR消除。水生环境中ARGs的存在取决于微生物群和人类活动之间的复杂相互作用,包括养殖水体的径流、外界的废水和抗生素废物的污染。在循环水养殖运行过程中,养殖动物排泄物和水体的理化条件不断变化,例如,氮化合物会随着时间的推移而积累,并可能严重影响细菌群落的系统发育组成,这通常被认为是菌群ARGs变化的原因之一。然而,目前尚未系统地了解环境因子在促进AMR在水产养殖环境中传播的作用。
海水循环水养殖系统作为新推广的集约化养殖模式,已在沿海多地建立工厂化养殖,然而,关于海水RAS环节中ARGs和细菌群落的分布情况,系统中水处理环节对ARGs的处理效果以及系统中ARGs分布的影响因素的报道较少。为阐明循环水养殖中ARGs的分布特征及决定其传播扩散的影响因素,我们采用ARGs的高通量定量PCR和16SrRNA基因的高通量测序的方法,研究了2个不同的循环水养殖系统中296种相关ARGs的分布和变化规律、细菌群落的结构和变化规律,以及ARGs和细菌群落、环境变量之间的相互关系,以期明确ARGs在工厂化循环水养殖模式中的赋存特征,对进一步控制循环水养殖系统中ARGs的扩散传播提供更多依据。
1、材料与方法
1.1 样本来源于采集
实验于2020年8月,选取大连地区的2个工厂化循环水养殖系统(1个为鱼类养殖,1个为对虾养殖)DY(养鱼)和DX(养虾)进行样品采集。循环水系统各环节工艺如图1所示。保证采样前一周内没有降水,且养殖过程中无抗生素类药品的投放。实验分别采集循环水系统中的养殖池、微滤池、生物滤池和紫外池的水体样品。每组于各个水池的不同位置采集5个样本,每个样品采800mL水样,用于后续水系微孔滤膜的过滤。

图1 循环水养殖系统处理过程
1.2 水质理化因子检测
水体中化学需氧量(COD)使用COD快速检测试剂盒(HACH,美国)测量。根据《海洋调查规范》(GB/T12763.4—2007)对水体中的其他理化指标进行测定:总氮(TN)和总磷(TP)采用过硫酸钾氧化法;氨氮(NH+4-N)采用靛酚蓝分光光度法;活性磷酸盐采用抗坏血酸还原磷钼蓝法。水体中的总有机碳(TOC)则根据《水质总有机碳的测定》(HJ501-2009)使用燃烧氧化-非分散红外吸收法测定。pH使用便携式pH计(HACH,美国)测定。具体测定结果见表1。

1.3 DNA提取
每个水样(800mL)使用0.22μm的无菌水系混合纤维素酯膜(Millipore,美国)进行抽滤,抽滤后滤膜剪碎放入50mL无菌离心管中,按照FastDNA™SpinKitforSoil(MPBiomedical,美国)试剂盒的说明书,提取水体样品DNA。提取后将每个池内不同位置的水样DNA合并,通过1.0%的琼脂糖凝胶电泳检测DNA样品质量,并使用微量分光光度法(NanoDropND-2000,Thermo,美国)检测DNA纯度。所有提取的DNA保存在-20℃下以供后续实验检测。
1.4 ARGs的定量检测
ARGs和可移动遗传元件(MGEs)的检测使用SmartChip实时PCR平台(WaferGen,美国)的高通量定量PCR技术(HT-qPCR)完成。本次实验共设置267对ARGs基因引物、28个MGEs基因引物对和1对细菌通用16SrRNA基因引物。进行3个重复,并设置无模板对照。在100nL反应体系中进行扩增,反应体系为包含50nL2×LightCycler480SYBRGreenIMaster、50ng的DNA模板、80ng牛血清白蛋白(BSA)、前后引物各500nM和无核酸酶的PCR级水。热循环程序设置为:95℃预变性10min,95℃30s和60℃30s循环40次。熔化曲线分析由程序扩增后自动生成。根据SmartChip实时PCR平台的检测限和灵敏度,仪器的循环阈值为31。根据式(1)和式(2)计算基因的相对丰度。

式中:C为基因的拷贝数;Ct为周期阈值;CG为功能基因(ARGs和MGEs)的相对丰度;C16SrRNA为16SrRNA基因的拷贝数。
采用Roche480实时定量PCR仪(Roche,美国)根据外标法对16SrRNA基因进行定量。建立从1.39×103拷贝数·L−1到1.39×109拷贝数·L−1的标准曲线。PCR反应体系为20μL,包括10μL2×LightCycler480SYBRGreenIMasterMix、10µM的前后引物各2μL和、1μLDNA模板,以及7μL无核酸酶无菌水。定量PCR(qPCR)反应程序如下:在95℃下预变性30s,60℃下退火延伸60s,72℃下延伸30s,循环40次。使用阴性对照测量16SrRNA的绝对丰度,1式3份。ARGs和MGEs的浓度通过将ARGs和MGEs的相对丰度乘以16SrRNA的绝对丰度来计算。
1.5 Illumina测序及序列分析
使用通用引物338F(5'-ACTCCTACGGGAGGCAGA-3')和806R(5'-GGACTACHVGGGTWTCTAAT-3')对细菌16SrRNA的V3~V4可变区进行扩增。扩增产物由上海美吉生物医药科技有限公司的IlluminaMiSeqPE300平台进行测序.测序完成后,原始fastq文件在Trimmomatic中进行质控,在FLASH中拼接。使用的UPARSE软件(version7.1http://drive5.com/uparse/),根据97%的相似度对序列进行OTU聚类;使用UCHIME软件剔除嵌合体,利用RDPclassifier(http://rdp.cme.msu.edu/)对每条序列进行物种分类注释,比对Silva数据库(SSU115),设置比对阈值为70%.原始测序数据上传至NCBISequenceReadArchive(SRA)。
1.6 数据分析与绘图
采用Origin2021绘制箱线图和柱状图。使用R环境中的“pheatmap”包绘制热图。利用Gephi软件(版本0.9.2)中的ForceAtlas布局进行网络分析,探讨ARGs、MGEs和细菌群落(属水平)之间的共现模式(基于Spearman相关和FDR校正),使用“psych”包计算细菌群落、ARGs和MGES之间的相关性(Spearman),仅保留强相关(R>0.7)和显著相关(P<0.01)的结果。使用“pheatmap”包绘制相关性热图,并按照显著性水平P<0.001、P<0.01和P<0.05做出标记。
2、结果与讨论
2.1 循环水养殖系统水体中ARGs的分布特征
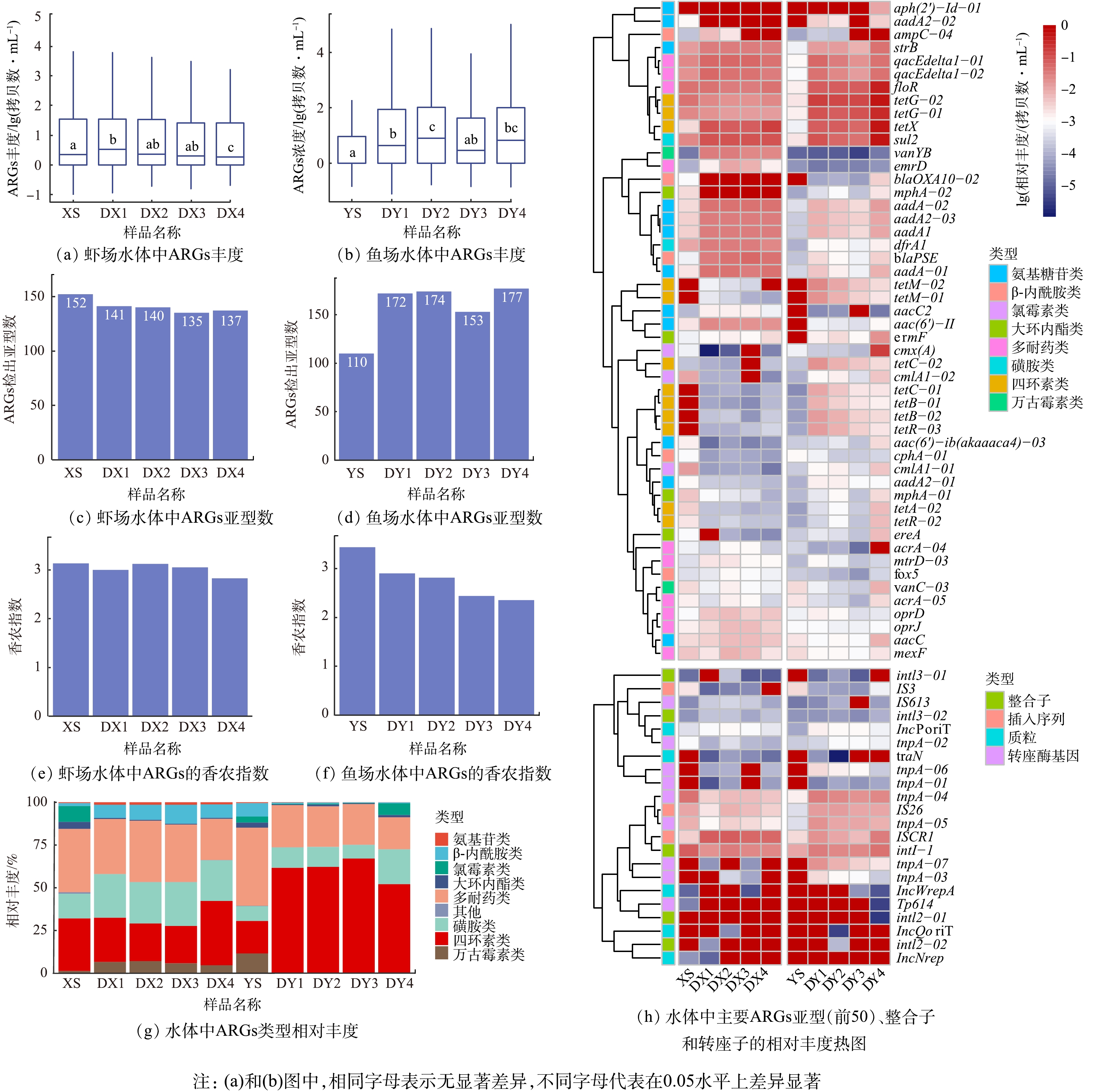
本研究利用高通量定量PCR技术对大连地区循环水养殖系统中的养殖池、微滤池、生物滤池和紫外池水体中的ARGs进行了检测分析,结果如图2所示。从循环水养殖系统中共检出8类201个亚型的ARGs。其中,四环素类、多耐药类和磺胺类是相对丰度最高的几类ARGs,其相对丰度的平均占比分别为30.1%、16.3%和12.3%(图2(g))。近年来利用高通量定量PCR技术监测到水产养殖环境是ARGs的重要储存库,且该技术具有引物种类丰富和精确定量的特点,也进一步揭示了水产养殖环境中ARGs更为丰富的多样性及其耐药机制生态作用。在多数以PCR方法进行检测的以往研究中,磺胺类和四环素类抗性基因被认为是我国海水养殖中常见的抗性基因,占养殖水域总抗性基因的很高比例,本研究也得到了同样的结果,说明这几类抗生素的广泛使用,导致环境微生物相应的抗生素抗性明显偏高。尽管国家已经限用或禁用多种抗生素,但磺胺类、四环素类和氨基糖苷类等抗生素仍然是水产养殖过程中常用的抗生素,其残留在养殖环境中诱导细菌产生ARGs,ARGs在细菌间水平传播,对水产养殖环境产生不利影响。通过MGE的HGT传播是在不同环境中传播抗生素耐药性的重要途径,整合子和转座子等MGE是促进微生物之间多种基因交换的重要因素。对于MGE而言,由图2(h)可见,不同循环水养殖系统中相对丰度较高的转移元件均为整合子(包括intl2−01和intl2−02)、转座酶基因(包括Tp614)以及IncWrepA、IncQoriT和IncNrep。相比于循环水水体样品,海水中的主要转移元件亚型还包括traN、tnpA−06和tnpA−01。

图2 循环水养殖系统中ARGs组成和分布特征
对于ARGs亚型而言,检出的相对丰度前50的ARGs亚型如图2(h)所示。在所有样品中,相对丰度最高的ARGs为四环素类,tetX(8.1%±5.8%)和tetG-02(17.7%±16.2%)分别为虾场和鱼场中相对丰度最高的ARGs亚型,sul2和floR也是2个循环水养殖系统中的优势ARGs亚型,表明不同循环水养殖系统水体中优势ARGs种类基本相似,同时表明循环水养殖系统中的ARGs基本来自于水产养殖系统的养殖池水。有研究表明,即使不同地理位置,同一养殖品种和相同养殖模式的海水养殖沉积物中ARGs的污染特征相似。另一方面,与DY场的样品相比,DX样品中氨基糖苷类的aadA1、aadA−01、aadA−02和aadA2−03,磺胺类的dfrA1和β-内酰胺类的blaPSE的相对丰度较高。而四环素类tetB、tetR和tetC在DY样品中较多检测到,在DX的水中仅检测到较低丰度,这些差异可能与水产养殖环境不同有关,如养殖品种、养殖模式、使用渔药类型和不同场环境因子对ARGs的赋存情况均有较多影响。该循环水养鱼的周期为6~10个月,循环水养虾的周期为4个月,虽然养殖周期长利于环境中ARG在细菌间传播,使ARG在循环水系统水体中积累。然而与鱼类养殖相比,对虾养殖对水质、营养和管控等方面的要求更为苛刻,养殖过程中虽未有以抗病和治疗为目的的人为添加抗生素,但所购买的饲料里难免会有抗菌药物存在,以保障对虾的健康,显著增加了虾池中的ARGs水平,养殖品种也是影响水体中ARG水平的因素之一。此外,实验仅在对虾养循环水系统中检测到万古霉素类ARGs的存在,这类抗生素通过抑制细菌胞浆内RNA的合成,抑制细菌细胞壁的合成和破坏细胞膜通透性等,适用于多重耐药菌的感染。由于其强大的抗菌作用,临床上被称为抗生素的最后一道防线。同样说明了与循环水养鱼相比,实验所选的对虾循环水养殖具有较高的ARGs污染及传播风险。
在DY场循环水系统中,虽然ARGs的总绝对丰度经生物滤池后有所减少,但经紫外处理后其绝对丰度有所增加(图2(b))。这表明经DY循环水养殖系统处理后,水体中ARGs含量并未有所减少。在DX场中,ARGs在各环节中的含量也没有明显变化(图2(a))。DX场和DY场的ARGs丰度变化结果都说明了RAS对ARGs的去除效果不明显,经循环水后,水体里依然具有含量丰富的ARGs。DY场的海水中ARGs香农指数明显高于循环水样品的香农指数,表明海水中ARGs种类比鱼类养殖系统内的ARGs种类更为多样(图2(f))。
2.2 循环水养殖系统水体中细菌群落组成分析
图3为循环水养殖系统水体中的细菌群落结构,所鉴定出的序列聚类为5366个操作分类单元(OTU)。2个不同的循环水养殖系统细菌群落在门水平上结构相似,在属水平上则表现出明显的菌群差异。Alpha多样性分析结果表明,2个循环水系统的生物滤池水体的香农指数分别为3.54和3.41,显示出较高的细菌多样性(图3(e)和(f))。海水中菌群香农指数明显高于循环水样品的香农指数,表明海水中细菌种类比养殖系统内的细菌更为多样。鱼类和对虾养殖循环水养殖系统中均主要有7个门类的细菌(图3(g)),变形菌门(Proteobacteria)、拟杆菌门(Bacteroidota)、蓝藻门(Cyanobacteria)、放线菌门(Actinobacteriota)、绿弯菌门(Chloroflexi)、浮霉菌门(Planctomycetota)和疣微菌门(Verrucomicrobiota)是在所有样本中普遍存在的细菌门类。变形菌门为水体中的主要菌群,在DX场和DY样品的平均相对丰度分别为47.9%±14.6%和64.3%±10.7%。其次拟杆菌门是丰度第二高的细菌类群,相对丰度百分比在2个系统中分别为35.6%±11.4%和28.6%±7.27%。本实验中的优势细菌类群与之前报道的其他海水养殖系统中的优势菌群一致。海水中的优势菌群比循环水系统水体中的更为多样,Proteobacteria和Bacteroidota在海水中丰度仍然很高,Cyanobacteria和Actinobacteriota也较丰富,高于其在循环水水体中的丰度。经循环水各环节处理后,Chloroflexi的丰度增加,Actinobacteriota和Verrucomicrobiota的丰度相对减少。循环水养殖系统中的细菌丰度的变化规律与ARGs的变化规律相似,经DX和DY循环水系统处理后,水体中细菌丰度未有显著变化(图3(a)和(b))。以往研究也发现,ARGs会随着微生物群落的改变而改变,ARGs的增加或减少往往与细菌群落的增加或减少呈正相关。

图3 循环水养殖系统中细菌组成和分布特征
在细菌属水平上,共获得874个细菌属,为进一步阐明细菌群落的变化,对丰度排序的前50个细菌属的组成进行了可视化热图处理(图3(h))。由图3(h)可见,不同循环水养殖系统水体中主要菌属丰度组成不尽相同,由此表明不同的养殖环境形成了不同的微生物群落结构。unclassified-f-Flavobacteriaceae(16.3%±9.5%)和Lentibacter(10.7%±3.6%)为2个不同循环水系统中均为最丰富的细菌属。unclassified-f-Rhodobacteraceae也是2个循环水系统中丰富的细菌属,其丰度大于8.8%。Pseudoalteromonas和HIMB11在2个循环水系统水体中也很丰富。而Lentibacter、Pseudoalteromonas和unclassified-f-Rhodobacteraceae在鱼类养殖循环水体中占更多优势。unclassified-f-Flavobacteriaceae、unclassified-f-Rhodobacteraceae和Glaciecola在对虾养殖循环水中相对丰度较高。此外,从变化趋势来看,Lentibacter在DY场各个环节的相对丰度保持稳定。与循环水系统的前3个环节相比,紫外环节中的Psychrobium、Pseudofulvibacter和Photobacterium的检出丰度明显减少,相反,Aureimarina和Ruegeria在DY系统的紫外环节后丰度却有所增加。在DX场从养殖池到紫外池的环节,HIMB11和Pseudooceanicola的丰度始终稳定,说明循环水对虾养殖过程中此类细菌难以去除。
2.3 循环水养殖系统水体中ARGs、MGEs和微生物群落的相关性
为探索ARGs、MGEs和细菌群落之间的潜在关系,对丰度前50的ARGs、MGE和前50的菌属进行了网络共现分析(图4),连接线代表节点与节点之间具有显著相关性(Spearman相关系数>0.7,显著性P<0.5),节点的大小与节点间的显著相关性成正比。将不同循环水养殖系统水体的共现网络进行比较,发现循环水虾场的网络节点数和边数量均多于循环水鱼场的网络节点数和边数量。对虾循环水养殖系统的共现网络由51个节点(23个ARGs、4个MGEs和24个菌属)和688条边组成。鱼场循环水养殖系统包括34个节点(15个ARGs、3个MGEs和16个菌属)和244条边。ARGs中的aadA2-03和aac(6')-II、MGE中的ISCR1和intl1、细菌菌属中的Aureimarina和unclassified-f-Rhodobacteraceae,分别是ARGs、MGE和细菌属在网络关系中的枢纽。

图4 基于共现网络分析ARGs、MGEs和优势菌属的相关性
细菌群落与ARGs之间存在连锁效应、协同选择和进化的相互关系。一般认为当微生物与ARGs呈显著相关时,这些微生物可能是ARGs的潜在宿主。对于同一种ARGs对应多个微生物显著相关时,代表该抗性基因可能有多个潜在的微生物宿主。而当微生物与ARGs显著负相关时,这些微生物则影响ARGs的水平转移。因此,使用网络共现性来探索ARGs与微生物间的共现模式,利于推测携带ARGs的微生物宿主。变形菌门是水产养殖水和沉积物中十分重要的细菌类群,也是最常见的ARGs宿主。本实验中循环水养殖水体中变形菌门的细菌与多种ARGs具显著正相关性,如Marinobacterium和nautell等菌属都与多个ARGs显著相关(图4)。有研究表明,变形菌门的细菌细胞内多含有多药外排泵基因PACE家族,在变形菌门细菌的抗菌化合物外排过程具有重要作用。除变形菌门外,其他细菌门类的细菌如Rhodobacteraceae和Pseudooceanicola等也发现与多个ARGs显著共现,Rhodobacteraceae为凡纳滨对虾肠道微生物的优势类群,在健康对虾肠道中具有较高的相对丰度,是指示对虾健康的关键类群。Aureimarina与aac(6')-II、dfrA1、qacEdelta1-01、strB等8个ARGs亚型以及intl1和ISCR1等2个MGE亚型有密切联系,这些亚型包括4个氨基糖苷类,2个磺胺类,1个四环素类,1个万古霉素类和2个MGE,Aureimarina可能是循环水体中这些ARGs的潜在宿主。此外,Litoricola和Alcanivorax与较多ARGs亚型之间也存在共线性。值得注意的是,Nautella与Aureimarina与风险ARGs显著相关。这些细菌与多个ARGs之间的显著共现说明此部分微生物可携带多种ARGs,导致细菌对几种抗生素具有耐药性,进而产生环境中的多重抗性菌。还有些菌属如Lentibacter等则只与1种ARGs共现。不同细菌携带ARGs的偏好不同,更多研究应加强探究ARGs在水产养殖环境的微生物中水平转移机制,为由调控微生物的丰度以达到消减ARGs提供相应的理论基础。此外,虽然有些ARGs如tetA-02和aac(6')-II在循环水水体中的相对丰度较低,但其与多种细菌种属存在共现性,这不仅说明了这些ARGs可能存在多种细菌宿主,也证明在研究ARGs与细菌相关关系时,可以适当扩大所研究的范围,避免漏掉丰度较低的ARGs亚类。
2.4 循环水养殖系统中水体中环境因子与ARGs、菌群的相关性
采用Spearman相关分析的方法探讨了环境因素与ARG,以及环境因素与细菌群落之间的关系,各水体理化因子与丰度前40的ARG亚型的相关性热图如图5(a)和图5(b)所示。

图5 基于Spearman分析的循环水养殖系统中水体理化因子和ARG、优势细菌属的相关性分析
结果表明,ARGs的相对丰度通常与水中的TN、TP、NO3−N、磷酸盐等营养盐浓度相关,这与之前的研究结果相似。磷酸盐与aacC和oprJ亚型的相对丰度呈显著正相关,表明磷酸盐因子能促进这些ARGs的产生。在DX循环水样品中,多耐药类的oprJ和氨基糖苷类的aacC的相对丰度与NO3−N和磷酸盐均为显著正相关(P<0.001),而四环素类抗生素的tetX和tetB-01的相对丰度均与TOC显著正相关(P<0.001),除此以外,其余ARGs与所检环境因子之间的相关性均不是显著相关。2个循环水养殖系统水体中的pH与大部分ARGs亚型的相对丰度之间没有正相关性,但在虾场循环水养殖水体中,pH与acrA−05,cmlA1−01和vanC−03等亚型呈正相关。表明不同循环水养殖环境中,相同的理化因子和耐药基因之间的相关性不尽相同。
同样,我们也研究了优势细菌属与水体理化因子之间的关系(图5(c)和图5(d))。NO3−N和磷酸盐理化因子与Ruegeria菌属的丰度呈显著正相关(P<0.001),TOC与Mesoflavibacter和Pseudooceanicola呈显著正相关(P<0.001)。在鱼类循环水养殖系统中,NO3−N与Photobacterium和Psychrobium相对丰度呈显著正相关(P<0.001),但与Planktomarina菌相对丰度呈显著负相关(P<0.001)。磷酸盐和总磷含量均与Ardenticatenaceae,NS9-marine-group,HIMB11和Cryomorphaceae呈正相关。循环水养殖运行过程使用封闭系统,高密度的集约化养殖使水体中的总氮总磷的浓度处于较高水平,为细菌增殖提供了充足的营养条件,因此系统中容易富集更多微生物,如HIMB11,Psychrobium和Photobacterium等菌属与TN、TP、磷酸盐和NO3−N都呈现极显著相关(P<0.01),表明氮化合物对这些菌群有较大影响。这些菌群与氮化合物相关可能源于菌群的反硝化、硝化或氨氧化活性。
水产养殖环境复杂,除所检水样的理化因子以外,溶氧、重金属和温度等环境因子,均会对ARGs的分布有影响。而且,各种环境因子与饲料成分、日常管理投喂和水产动物营养状况等均有十分密切的联系。在自然环境里,决定ARGs分布与变化的因素很难确定,今后可以扩大理化因子的检测种类,增加样品采样数量,以及通过构建模型预测更好地分析水产环境中的抗生素抗性基因水平。目前,关于循环水养殖系统中ARGs污染的研究尚处在开始阶段,ARGs在循环水养殖系统中的赋存、迁移转化规律及其影响因子仍有待进一步研究。
3、结论
1)在2个循环水养殖系统中共监测到8类抗生素抗性基因,其中四环素、磺胺类和多药类ARGs的相对丰度较高。tetX和tetG-02分别是鱼类和虾类循环水养殖系统中最高的ARGs亚型。
2)变形菌门和拟杆菌门是2个循环水养殖系统水体中的优势菌门,而不同养殖场水体微生物群落的优势细菌属的组成不同。水体中多个优势菌属与ARGs之间具有较强的相关性,表明抗性基因在这些菌属中易于水平转移与传播。环境因素能促进ARGs的水平转移,总氮、总磷、氨氮和磷酸盐是影响循环水系统中ARGs分布和菌群结构的主要环境因子。
3)循环水养殖系统中ARGs普遍存在且难以消除,需要对现有的循环水设施进行调整,针对水中ARGs增加新型降解工艺,如使用金属纳米材料作为水净化膜消除ARGs等,进而降低ARGs污染和向环境中传播的风险。(来源:北京市农林科学院生物技术研究所,中国水产科学研究院黑龙江水产研究所,上海海洋大学水产与生命学院)



