以厌氧消化(anaerobicdigestion,AD)为核心的沼气工程技术,可将废弃生物质转化为生物天然气,具有污染减排、保护生态环境及化石能源替代、助力可持续发展的双重优势,是践行绿色低碳循环发展理念、建设生态文明和美丽中国的重要支撑。鉴于此,在世界各国的关注与政策支持下,沼气工程不断发展,沼气厂的数量也稳定增长。
然而,AD反应器普遍存在产气效率低、过程稳定性差的缺陷。例如,木质纤维素生物质由于细胞壁结构组成复杂,难以水解,导致在AD中的甲烷产量仅为其理论值的10%;污泥单消化通常受到胞外聚合物(extracellularpolymericsubstances,EPS)包裹导致破壁难和碳氮比(C/N)失衡等因素的限制,其甲烷转化效率仅为40~50%。这带来了废物减量程度低和资源化产品不足的双重缺陷。此外,AD常遭遇超负荷、氨抑制、毒性抑制等诱发的过程失稳现象。KOUGIAS等报告称,丹麦的全规模沼气厂失稳现象频发,一些工厂甲烷损失高达90%,严重情况下会导致整个系统崩溃。AD反应器一旦失稳,通常需要较长的时间才能恢复,且检修期长、检修费用高,从而将给AD场带来极大的经济、技术风险。因此,提高消化效率和过程稳定性对AD技术可持续性发展具有重要意义。
为了更好的了解相关领域的研究现状和发展趋势,在Webof Science(WOS)引文数据库中以“anaerobic digestion”、“methane production or biogas production”、“optimization or enhancement”等作为检索关键词,对收录于该库中的相关文献进行计量分析。采用VOSviewer软件对检索出的文献进行可视化分析,得到近5年AD性能强化相关领域的关键词网络共现图,如图1(a)所示。从图中可以看出共消化、预处理、生物炭、零价铁、种间电子转移、微生物群落、生物强化、微生物电池等关键词是最重要的关键词。对这些关键词进行归类总结,主要集中于共消化、预处理、添加剂、生物强化以及AD工艺的优化5个方面。图1(b)进一步整理了过去20年研究者在这些方面所做的工作,可见相关论文的数量呈逐年增长趋势,共消化、预处理、添加剂、生物强化以及工艺优化已经成为AD性能强化领域主流的研究方向。

考虑到相关研究型的论文较多,但综述较少,本研究拟梳理研究者近年来在AD过程强化上所作的研究工作,总结研究进展和瓶颈,展望未来发展的方向,为突破AD效率低、过程稳定性差的瓶颈提供进一步的研究建议。
1、厌氧消化过程
AD是一个串联有序的生化代谢过程,系统中的有机物相继经过水解、酸化、产氢产乙酸和产甲烷四个阶段进行降解,最终转化为甲烷。如图2所示,有机物中的碳水化合物、蛋白质、脂肪等大分子物质首先经微生物分泌的各种水解酶作用,被分解为易溶的小分子化合物(糖类、氨基酸、长链脂肪酸等)。随后,这些小分子化合物在产酸菌的作用下转化为以挥发性脂肪酸(volatilefattyacids,VFAs)为主的化学结构更简单的中间代谢产物。在产氢产乙酸阶段,酸化过程产生的VFAs在产乙酸菌的作用下被进一步转化为乙酸、CO2和H2;乙酸及H2和CO2也可在同型产乙酸菌和互营乙酸氧化菌的作用下开展相互转化。最终,产甲烷阶段甲烷菌将乙酸、CO2、H2等小分子物质转化为CH4。

在AD过程中,厌氧微生物是维持系统稳定的核心。四个阶段有各自的功能微生物。其中,水解酸化菌多样性最大,在反应器中丰度也通常是最高的,在以易降解有机物为底物的AD系统内,此两阶段通常可以快速进行。负荷过高时,该阶段的快速代谢产生大量VFAs无法被后续阶段及时利用,则可能造成酸抑制。相比之下,若底物中木质纤维素类难降解有机物多或有机质被EPS等包裹,导致微生物可及性差时,该阶段则会成为限速步骤。在此情形下,对底物开展预处理,强化其生物可及性,对产气效率及速率的提升至关重要。另一方面,将易降解及难降解有机物互混共发酵也对提升系统稳定性具有积极作用。
产氢产乙酸菌多样性最小,其中,合养单胞菌(Syntrophomonas)和合养杆菌(Syntrophobacter)是两个典型的产氢产乙酸菌属。该阶段的生化反应在标况下(298.15K,1atm)热力学不可行,降低H2分压可以促进该阶段反应的正向进行,但依赖与耗氢微生物的互营共生。有鉴于此,产氢产乙酸菌繁殖周期通常较长,且一旦H2波动,该阶段的代谢即可能受阻。产氢产乙酸阶段已被多项研究指为影响过程稳定性的重要阶段。直接种间电子传递(directinterspecieselectrontransfer,DIET)途径不依赖H2为电子受体,可以将电子直接转移到产甲烷菌中,使甲烷生产在热力学和代谢方面更具优势,迅速成为研究热点。据报道,种间直接电子传递在自然反应器中也存在,但提供电子的有机氧化细菌(电子供体细菌)丰度极低,以导电鞭毛或电子转运蛋白介导的电子转移途径并不占主导;相比之下,投加导电材料通过富集电子供体细菌、刺激产甲烷菌(电子接受细菌)等方式强化DIET过程,克服H2介导的间接电子传递瓶颈,引起了广泛关注。
甲烷菌是古菌,它们通常依赖四氢甲蝶呤(tetrahydromethanopterine)、甲烷氟醚(methanofurane)、辅酶F420(co-enzymeF420)、HS-辅酶B(HS-coenzymeB)、辅酶M(co-enzymeM)等辅酶,将前一阶段产生的简单底物转化为甲烷。辅酶的活性中心有Fe、Co、Mo、Ni、Se等金属离子,因此该类微生物的降解代谢离不开这些离子。另一方面,甲烷菌由于细胞壁缺乏肽聚糖,这使得它们往往对酸、氨等抑制物的敏感程度更高,诸如高耐受性甲烷菌生物强化、补充微量金属元素等解抑增效手段都被广泛研究以提高该阶段的鲁棒性。
综上,共消化、底物预处理有助于改善底物的生物降解特性,均衡营养;导电材料等添加剂的投放有望诱导新的电子传递通路,避免传统AD中产氢产乙酸阶段的热力学不可行问题;痕量元素投加及生物强化多旨在强化产甲烷阶段;工艺优化通过改进或完善消化工艺促进沼气生产。对此,后文将针对这些方向的研究进展进行一一总结和分析讨论。
2、厌氧消化过程强化
2.1 共消化
共消化是改善甲烷生产和保持AD整体性能稳定的有效措施。使用单一底物的AD系统,常常因营养物质失衡、重金属的存在、必要的微量元素缺乏等,造成反应器过程稳定性差和甲烷产量低的后果。而共消化通过向反应器中同时投加两种或多种底物达到均衡营养、稀释抑制物等效果,从而克服单消化系统的限制。表1总结了近3年典型共消化系统的研究案例。从表1中可知,与单消化相比,共消化可将系统的甲烷产率提升7.3%~196%。提升效果的差异可能与共消化底物的适配性及互混比的选择有关。适配性方面,通常难降解底物与易降解底物(如农业废物与餐厨垃圾)、高缓冲容量与低缓冲容量底物(如禽畜粪便与果蔬垃圾)、高C/N与低C/N底物(如秸秆类废物与禽畜粪便)等共消化具有更好的效果,即需遵循互补原则。互混比也是类似的,在最佳混合比下才能达到互补的目的,否则仍可能出现不匹配的情况。确定拟选择的共消化底物后,可通过生化产甲烷潜能实验得出各底物的产气特性和最佳混合比。

共消化往往涉及多类底物的运输和预处理,相应的成本增加是工程应用中的一大挑战。甚至对于秸秆等季节性底物,还需要考虑存储成本。借用信息化技术灵活调整季节性底物的共消化也许是一个研究方向。比如一定的区域内可能存在多类种植废物,其产生季节是不同的,收集区域内所有底物的产量、产生季节、可消化性等数据后,也许可以灵活调整AD场的底物类别,实现种植废物全量处理且尽量在产生季节处理,减少储存。当然这需要依赖信息化技术的支撑,且区域协同管理也是必不可少的。
除性能提升和成本考量外,共消化体系选择时还要注意避免潜在的安全风险。如有研究发现渗沥液和餐厨垃圾共消化可以显著提高餐厨垃圾AD的效率和过程稳定性,但渗沥液作为一种高浓度废水,富含多种污染物,将其引入生物质废物中是否会给沼渣、沼液的资源化带来危害存在争议。又如ROS等研究发现藻类生物质与城市固体废物共消化可能引发H2S毒性。
综上,共消化是普遍认可的性能强化技术之一,但原料收运、贮存和预处理会增加技术成本。未来的研究中借用信息化技术降低运行成本可能会有助于该技术真正走向应用。此外,对技术开展全生命周期评估和技术经济分析至关重要。全生命周期评估有助于解释AD过程中的资源消耗和环境污染,技术经济分析用于评估技术的可行性及经济可行性。两类评估方法结合将有助于筛选出环境友好且经济可行的应用型技术。
2.2 预处理
预处理策略主要针对底物中复杂的有机物,例如纤维素、半纤维素、木质素、EPS、脂质等。水解阶段通常被认为是难降解有机物AD过程的限速步骤,底物预处理有助于将复杂的有机物转变为易溶解的简单组分。预处理可以加速有机物水解和提高生物降解,对优化AD性能具有积极作用。CHAURASIA等发现水果、食品和蔬菜废料经超声预处理后,在2d内显著提高了反应器的稳定性和甲烷回收效率。USMAN等利用碱预处理动物粪便,纤维素、半纤维素和木质素分别降低了24.8%、29.1%和9.5%,同时甲烷产率提高了127%。KIM等研究显示,热预处理后脱水污泥的生化甲烷潜能提高了38%。与未经预处理的脱水污泥相比,预处理提高了反应器内产甲烷菌和水解菌丰度,并增强了AD稳定性。此外,对于富含脂类的底物,如脂肪、油、油脂(FOG),可通过乳化、皂化等预处理缓解反应器中长链脂肪酸的抑制作用。WU等利用Ca(OH)2预处理FOG,钙与FOG之间的皂化作用可以增加FOG的溶解能力,提高其生物可及性。最终与对照组相比,添加Ca(OH)2的实验组甲烷产量提高了22%。

预处理的技术有很多,一般分为物理、化学、生物以及联合预处理(图3)。物理方法旨在减小粒径和结晶度,改变物料微观结构,增加基质与微生物之间的接触面积,增强水解酸化过程;化学方法通过额外添加酸、碱、氧化剂、有机溶剂等化学药剂破坏微生物细胞和有机物结构以增加溶解,改善可生化性;生物方法主要依赖于真菌、细菌或各种活性酶预处理增加有机物去除并促进其消化,缩短后续发酵时间;具有多种预处理组合效益的联合预处理可以增加有机物溶解、减少能耗、改善甲烷产量,与单独的预处理方法相比,其具有更优的AD性能强化潜能。在评价预处理技术时,应该多考虑涉及的高能耗、高成本等限制因素。例如,超声、热预处理会增加能源消耗,化学预处理会增加持续的药剂成本。为了降低预处理成本,整个过程中输入的能量必须小于输出的能量,以实现能源和经济平衡。另外,未来的研究中,应侧重于从环境、经济等多角度对预处理技术进行对比研究,寻找一种广泛适用的高效、低成本的预处理技术,这将推进预处理技术向商业化应用迈进。
2.3 添加剂
投加添加剂是当下改善AD系统性能研究的热点。表2总结了近10年(仅选自EnvironmentalScience&Technology和WaterResearch期刊)不同类型添加剂对AD性能的强化效果和作用机制。从表中可以看出,投加添加剂可使AD系统保持高稳定性和高甲烷产率,相比对照组,实验组的甲烷产率/产量提升幅度在5%~70%。不同添加剂在AD体系中分别发挥着不同的作用。例如,适当补充微量元素可以增强有机物降解和功能微生物的酶活性;添加矿物材料有利于减轻毒性抑制;外加导电材料可以有效地刺激产甲烷菌和发酵菌之间的直接种间电子转移,以促进各种有机物向甲烷的互营转化。在众多添加剂中,导电材料被视为一种非常受欢迎的AD添加剂。常用的导电材料主要包括碳基材料、铁基材料和纳米材料。碳基材料独特的理化特性(细孔结构、大孔隙率和比表面积、高吸收性和高导电性),有利于为微生物提供适居环境,促进厌氧微生物之间的电子转移和甲烷生产。铁基材料利于改变代谢途径,促进酶活性,增强电子转移和富集产氢菌。纳米材料具有较小的尺寸,在环境介质中具备优于碳基和铁基材料的流动性和分散性,使其在改善AD性能方面表现出更佳的增强效益。同时,纳米材料还能增强AD过程中卤代、酚类、芳香族等顽固性化合物的微生物降解。然而,尽管有诸多益处,添加剂强化AD的策略却仍处于实验室阶段。限制其走向工业化应用的因素主要集中在成本、环境风险等方面。成本方面,各类添加剂均有购买/制备/运输等成本。添加剂由于易被洗脱,常常需要采取长期投加策略,以维持良好的微生物群落结构和系统高效稳定运行。然而,长期投加会增加AD厂的运营成本,而所提升的产气量能否抵消该成本是存疑的。对此,采取有效措施降低成本是有必要的。一方面,可以寻找昂贵添加剂的替代材料,例如利用废铁屑代替零价铁。可在确保工艺要求的前提下,降低原材料购买成本。另一方面,也有研究者尝试“变废为宝”策略,例如将沼渣热解制备成生物炭,再投入反应器中内循环,实现解抑增效和副产物消纳两手抓。环境风险方面,投加纳米材料等添加剂被指存在环境健康风险,处理后生成的沼渣和消化液中累积残留毒性,资源化利用可能会对土壤、水体和邻近生态系统造成负面影响。考虑到环境风险评估和成本分析对该技术的工业化应用至关重要,未来应开发绿色、高效的添加剂,在不对环境造成负面影响的前提下,通过小剂量或者少频次投加,实现系统效能的长效提升。

2.4 生物强化
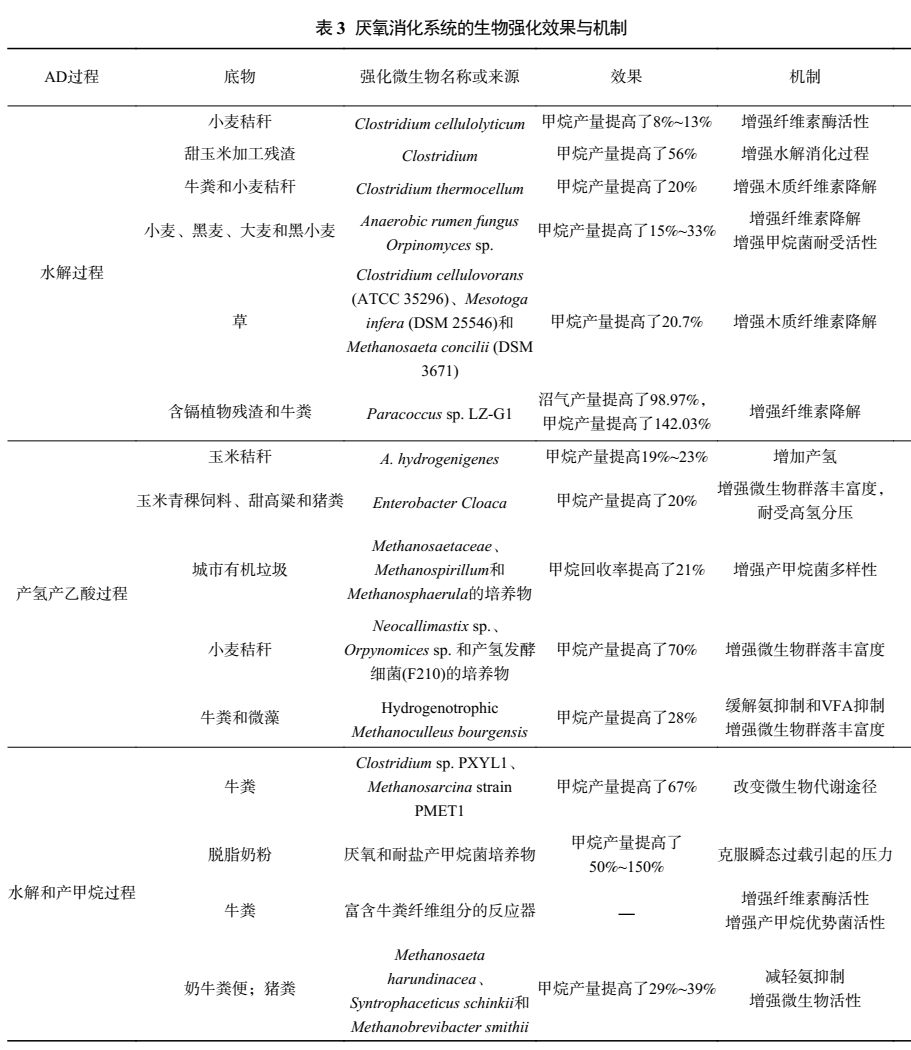
生物强化通常使用厌氧环境分离出的优势菌株或添加具有特定功能的微生物,以改善AD系统的性能。生物强化技术主要作用于难降解有机物的厌氧消化水解和易降解有机物厌氧消化产甲烷阶段。表3总结了采用不同微生物对不同阶段进行生物强化时取得的效果及相关机制。如MARTIN-RYALS等向处理甜玉米加工残渣的两相AD反应器中添加水解细菌Clostridium。结果表明,生物强化增强了底物中木质纤维素的水解,从而使甲烷产量提高了56%。FERRARO等将含有细菌和真菌的复合菌剂(Neocallimastixsp.,Orpynomicessp.和产氢发酵细菌(F210))加入到小麦秸秆体系中,使系统的甲烷产量提高了70%。微生物群落分析结果显示,与对照组相比,生物强化后古菌丰度增加了3倍。这表明生物强化后系统内形成了更稳定的产甲烷群落。生物强化可以有效地缓解或抵消AD过程中抑制因素的影响、加快水解速率、增强微生物活性,从而提高甲烷生产效率。与其他的强化技术相比,生物强化不需要高能量的输入和化学药剂添加,也不会产生二次污染,且直接作用于微生物,高效提高甲烷产率。大量的研究结果已证明生物强化是增强系统性能的一种有效方法。然而,生物强化技术实施的难点在于添加的外源微生物可能会与系统本身的土著微生物产生拮抗作用,导致被洗脱。微生物的定殖是决定生物强化长效性的关键。改变操作条件,从土著微生物群落中选育目标菌株,使其成为优势菌株可能是克服洗脱的有效方法之一。另外,若使用外加菌剂,可以考虑采用生物包埋、生物膜附着等固定化技术将外源菌剂保护起来,以提高其稳定性。生物包埋是利用海藻酸钠包裹微生物菌株,制备成包埋凝胶颗粒,进行生物强化,避免引入的菌株与土著微生物竞争营养物质。生物膜附着是借助生物膜,为优势菌株或外源微生物提供利于其存活的环境。LIU等和ZHAO等分别采用生物包埋和生物膜附着实现了优势菌的定殖,增强了功能细菌的数量和活性。这些微生物固定化技术实现了更佳的生物强化,然而,生物包埋颗粒和生物膜的重复循环利用性需要进一步研究。

2.5 工艺优化
从工艺优化的思路改善反应器性能,也是热点研究方向。例如WANG等研究表明,传统的湿式AD处理效率低、产生大量消化残渣,且需要较大的反应器体积。而干式AD不仅可以克服这些问题,而且可以将反应器的有机负荷率较湿式AD提高6倍,最大甲烷产率可达0.622m3CH4·kg-1VS。LI等在餐厨垃圾高负荷AD实验研究中,采用侧流微曝气工艺,使酸化系统迅速恢复了稳定。侧流微曝气工艺可促进水解、酸化和产甲烷过程,有利于维持高负荷AD系统稳定性,并提高反应器性能。赵娜娜等开展了在传统餐厨垃圾AD系统前增加乙醇预发酵系统的研究,结果表明,乙醇预发酵可以防止酸化。与未经预发酵组相比,预发酵组的甲烷产量提高了93.9%。BI等为减轻鸡粪高固AD的氨抑制,耦合了侧流氨汽提,结果显示,氨汽提使系统氨氮减少了20%,VFAs减少了30%,反应器的甲烷产量提高了34%。LI等开发出一个新型的厌氧膜生物反应器,该反应器通过膜过滤将悬浮固体完全去除,而且还去除了70%的溶解性COD、80%的可溶性碳水化合物和17%的可溶性蛋白质,最终使高固下餐厨垃圾和污泥共消化效率提高了91%~158%。HAGOS等报告称,微生物电解池耦合AD反应器将系统的甲烷产量提高了48%,同时反应器具有显著的过程稳定性。在HOU等的研究中,还将微生物燃料电池与AD反应器组合用于缓解餐厨垃圾AD抑制作用。结果显示,微生物燃料电池可以减轻VFA积累,同时增强NH4+从阳极室向阴极室迁移以缓解氨抑制,其产生的甲烷量是传统AD系统的两倍多。可见,工艺优化方式多样化发展,且均在实验室取得了良好效果。后期应从全生命周期评估和技术经济分析的角度对工艺进行优化和放大,以加快推进这些工艺的市场应用。
3、结论
AD技术可以实现有机垃圾减量化、资源化和无害化利用,但存在产气效率低、过程稳定性差的技术瓶颈。采取共消化、预处理、添加剂、生物强化和工艺优化等策略可以有效强化AD过程,保证体系稳定、高效运行,对进一步提高系统性能具有重要意义。为了性能强化策略实现推广与应用,今后的研究需要注意以下几个方面。
1)不断优化AD性能强化策略(共基质适配度与互混比、预处理技术选择、添加剂类别、强化微生物定殖、传统工艺优化等),促进实验室应用走向工业化应用。
2)在性能强化技术改善AD工艺中增加全生命周期评估,有利于其开发与应用。
3)重点关注性能强化技术的安全问题和生态毒性,避免造成二次污染。
4)增加经济成本的考虑,确保强化工艺可行性和可持续性。(来源:重庆大学三峡库区生态环境教育部重点实验室,中国城市建设研究院有限公司西南分院)



